
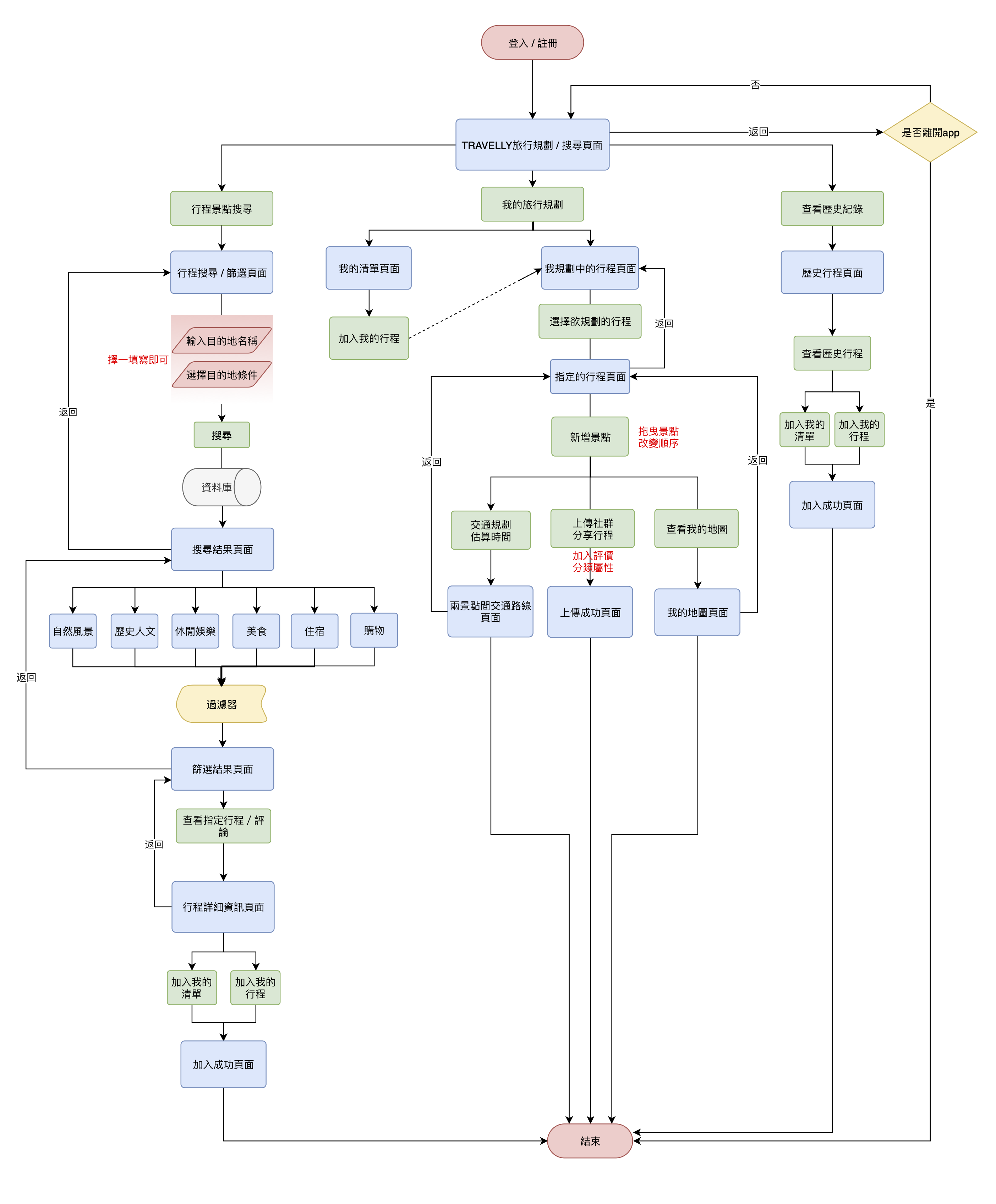
Travelly is an app designed specifically for travelers, integrating all the core features needed for trip planning.
It streamlines the travel planning process, enabling users to search attractions, plan itineraries, design routes, read reviews, and use offline maps all in one place — effortlessly crafting a delightful trip!


Easily explore attractions through clear categories and filtering options.

Arrange your itinerary with intuitive drag-and-drop destination blocks.

Check out what other users' reviews and plan your trip with confidence!
As travel enthusiasts ourselves, we discovered that trip planning is often a tedious and time-consuming process, frequently requiring the simultaneous use of numerous websites and apps to filter itineraries and finalize plans. We researched 5 travel applications, analyzing their features, use cases, and respective strengths and weaknesses to clarify the core issues and define our objectives.
Planning a trip can be quite overwhelming. We wanted to make it easy to handle everything with just one app!
Users can search for attractions, view reviews, plan itineraries, and map routes all within a single app to explore destinations worldwide.
For self-guided travelers: the solution covers all needs for both short and long-distance trips.
Can be used before, during and after the trip.


A travel app that simplifies the trip planning process by providing itinerary suggestions and helping users plan and track their trips.






